西藏自治区人民政府
|
那曲市人民政府
登录
|
注册
|
繁
|
简
|
无障碍
首 页
新闻中心
政府信息公开
办事服务
互动交流
当前位置:
首页
>
新闻中心
>
通告公示
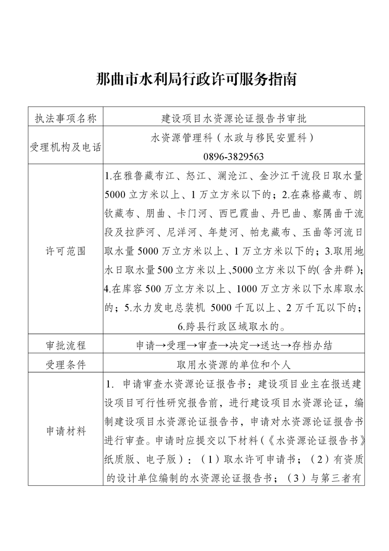
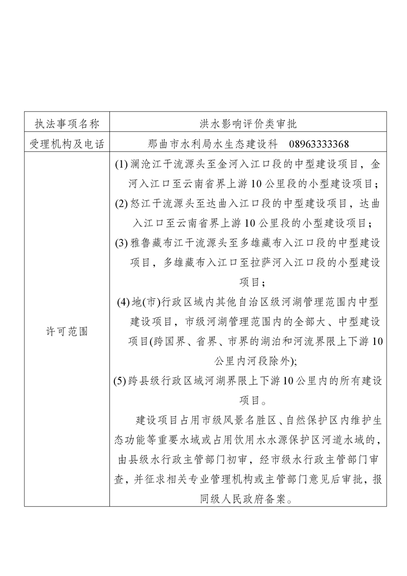
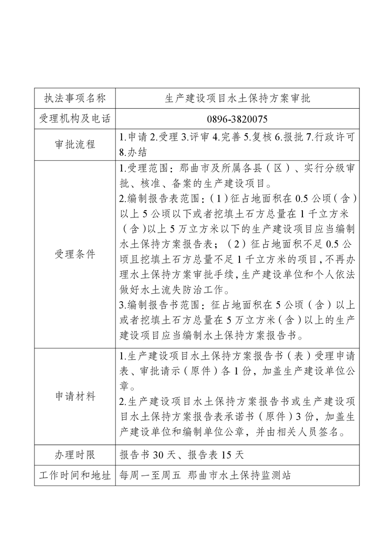
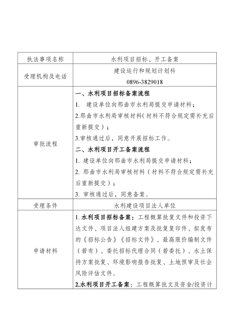
那曲市水利局行政许可服务指南
来源:
那曲市水利局
访问量:
发布日期:
2025-11-24 08:51
字号:
大
中
小
责任编辑:杨帆
扫一扫在手机打开当前页
分享到:
上一篇:
下一篇: